各学院及有关单位:
根据《山西省教育厅关于组织申报2023年大学生创新创业训练计划项目立项和结题验收工作的通知》(晋教高函〔2023)21号)以及《山西大同大学关于公布2022年大学生创新创业训练计划项目立项名单的通知》(同大学〔2023)1号)文件精神,拟定从2022年校级大学生创新创业训练计划重点项目中遴选符合条件的33项申报2022年度省级大学生创新创业训练计划项目。
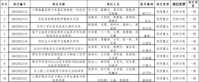
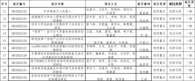
根据省级文件要求,省级重点项目推荐数量不超过学校推荐的省级项目总数的30%,拟推荐10项为省级重点项目,23项为省级一般项目,具体名单附后。
现予公示,公示期自2023年6月19日至6月23日。对公示对象如有异议,请与学生工作部联系,并以书面材料的形式上报。联系电话:0352-7691232
附件:拟推荐省级重点项目名单

附件:拟推荐省级一般项目名单



山西大同大学学生工作部
2023年6月19日